|
|||||||||
PREV PACKAGE NEXT PACKAGE | FRAMES NO FRAMES |
Interface Summary | |
---|---|
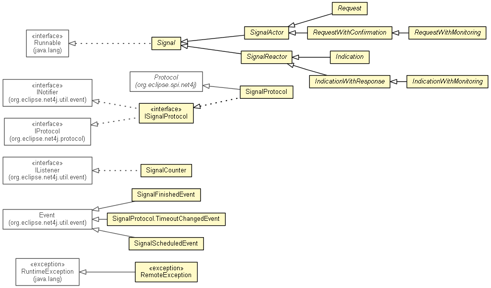
ISignalProtocol<INFRA_STRUCTURE> | A protocol that consists of a number of stream-based signals . |
Class Summary | |
---|---|
Indication | Represents the receiver side of a one-way signal , i.e., one with no response. |
IndicationWithMonitoring | Represents the receiver side of a two-way signal with additional support for remote progress monitoring. |
IndicationWithResponse | Represents the receiver side of a two-way signal , i.e., one with a response. |
Request | Represents the sender side of a one-way signal , i.e., one with no response. |
RequestWithConfirmation<RESULT> | Represents the sender side of a two-way signal , i.e., one with a response. |
RequestWithMonitoring<RESULT> | Represents the sender side of a two-way signal with additional support for remote progress monitoring. |
Signal | Represents a single communications use-case in the scope of a signal protocol . |
SignalActor | Represents the sender side of a signal . |
SignalCounter | Provides signal execution counts when
attached to a signal protocol . |
SignalFinishedEvent<INFRA_STRUCTURE> | An event fired from a signal protocol when
the local execution of a scheduled signal has finished. |
SignalProtocol<INFRA_STRUCTURE> | The default implementation of a signal protocol . |
SignalProtocol.TimeoutChangedEvent | An event fired from a signal protocol when the protocol timeout
has been changed. |
SignalReactor | Represents the receiver side of a signal . |
SignalScheduledEvent<INFRA_STRUCTURE> | An event fired from a signal protocol when
a signal has been scheduled for local execution. |
Exception Summary | |
---|---|
RemoteException | An exception that wraps an exception that has been thrown during the execution of a remote signal . |
|
|||||||||
PREV PACKAGE NEXT PACKAGE | FRAMES NO FRAMES |