
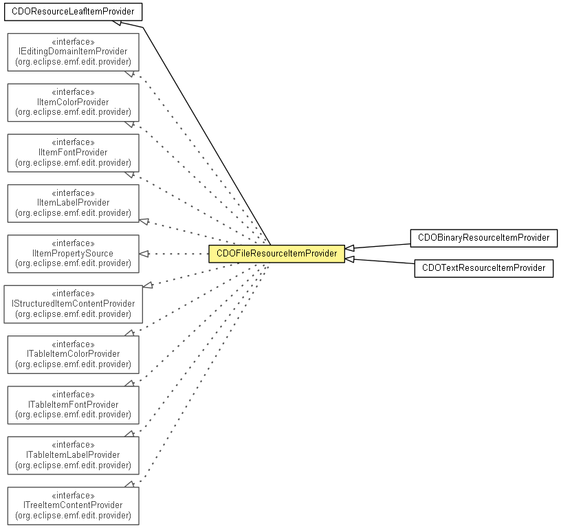
public class CDOFileResourceItemProvider extends CDOResourceLeafItemProvider implements IEditingDomainItemProvider, IStructuredItemContentProvider, ITreeItemContentProvider, IItemLabelProvider, IItemPropertySource, ITableItemLabelProvider, ITableItemColorProvider, ITableItemFontProvider, IItemColorProvider, IItemFontProvider
CDOFileResource object. ItemProviderAdapter.ChildrenStore, ItemProviderAdapter.ModifiableSingletonEList<E>, ItemProviderAdapter.ResultAndAffectedObjectsWrappingCommand, ItemProviderAdapter.ResultAndAffectedObjectsWrappingCommandActionDelegateAdapter.InternaladapterFactory, changeNotifier, childrenFeatures, childrenReferences, childrenStoreMap, itemPropertyDescriptors, targets, wrappers, wrappingNeededtargetGRAYED_OUT_COLORBOLD_FONT, BOLD_ITALIC_FONT, ITALIC_FONT, NORMAL_FONT| Constructor and Description |
|---|
CDOFileResourceItemProvider(AdapterFactory adapterFactory)
This constructs an instance from a factory and a notifier
|
| Modifier and Type | Method and Description |
|---|---|
protected void |
collectNewChildDescriptors(Collection<Object> newChildDescriptors,
Object object)
This adds
CommandParameters describing the children
that can be created under this object |
Object |
getImage(Object object)
This returns CDOFileResource.gif
|
List<IItemPropertyDescriptor> |
getPropertyDescriptors(Object object)
This returns the property descriptors for the adapted class
|
String |
getText(Object object)
This returns the label text for the adapted class.
|
void |
notifyChanged(Notification notification)
This handles model notifications by calling
ItemProviderAdapter.updateChildren(org.eclipse.emf.common.notify.Notification) to update any cached
children and by creating a viewer notification, which it passes to ItemProviderAdapter.fireNotifyChanged(org.eclipse.emf.common.notify.Notification) |
addNamePropertyDescriptor, addPathPropertyDescriptor, getParent, getResourceLocator, hasChildrenaddListener, adjustWrapperIndex, adjustWrapperIndices, adjustWrapperIndices, createAddCommand, createAddCommand, createChildParameter, createChildrenStore, createCommand, createCopyCommand, createCreateChildCommand, createCreateChildCommand, createCreateCopyCommand, createDragAndDropCommand, createInitializeCopyCommand, createItemPropertyDescriptor, createItemPropertyDescriptor, createMoveCommand, createMoveCommand, createRemoveCommand, createRemoveCommand, createReplaceCommand, createReplaceCommand, createSetCommand, createSetCommand, createWrapper, crop, dispose, disposeWrapper, disposeWrappers, factorAddCommand, factorMoveCommand, factorRemoveCommand, fireNotifyChanged, getAdapterFactory, getBackground, getBackground, getBaseURL, getChildFeature, getChildReference, getChildren, getChildrenFeatures, getChildrenReferences, getChildrenStore, getColumnImage, getColumnText, getCreateChildDescription, getCreateChildImage, getCreateChildResult, getCreateChildText, getCreateChildToolTipText, getEditableValue, getElements, getFeatureText, getFeatureValue, getFont, getFont, getForeground, getForeground, getImage, getNewChildDescriptors, getPropertyDescriptor, getPropertyValue, getReferenceValue, getResourceLocator, getRootAdapterFactory, getSetFeature, getSetFeatures, getString, getString, getString, getString, getString, getString, getString, getString, getTypeText, getTypeText, getUpdateableText, getValue, getWrappedValues, hasChildren, isAdapterForType, isEquivalentValue, isPropertySet, isResolveProxies, isValidValue, isWrappingNeeded, overlayImage, removeListener, resetPropertyValue, setPropertyValue, setTarget, shouldComposeCreationImage, shouldTranslate, unsetTarget, unwrap, unwrapCommandValues, updateChildren, wrap, wrapCommandgetTargetclone, equals, finalize, getClass, hashCode, notify, notifyAll, toString, wait, wait, waitcreateCommand, getChildren, getNewChildDescriptors, getParentgetChildren, getParent, hasChildrengetElementsgetEditableValue, getPropertyDescriptorgetColumnImage, getColumnTextgetBackground, getForegroundgetFontgetBackground, getForegroundgetFontpublic CDOFileResourceItemProvider(AdapterFactory adapterFactory)
public List<IItemPropertyDescriptor> getPropertyDescriptors(Object object)
getPropertyDescriptors in interface IItemPropertySourcegetPropertyDescriptors in class CDOResourceLeafItemProviderpublic Object getImage(Object object)
getImage in interface IItemLabelProvidergetImage in class CDOResourceLeafItemProviderpublic String getText(Object object)
getText in interface IItemLabelProvidergetText in class CDOResourceLeafItemProviderpublic void notifyChanged(Notification notification)
ItemProviderAdapter.updateChildren(org.eclipse.emf.common.notify.Notification) to update any cached
children and by creating a viewer notification, which it passes to ItemProviderAdapter.fireNotifyChanged(org.eclipse.emf.common.notify.Notification).
notifyChanged in interface AdapternotifyChanged in class CDOResourceLeafItemProviderprotected void collectNewChildDescriptors(Collection<Object> newChildDescriptors, Object object)
CommandParameters describing the children
that can be created under this object.
collectNewChildDescriptors in class CDOResourceLeafItemProviderCopyright (c) 2011, 2012 Eike Stepper (Berlin, Germany) and others.