See: Description

| Interface | Description |
|---|---|
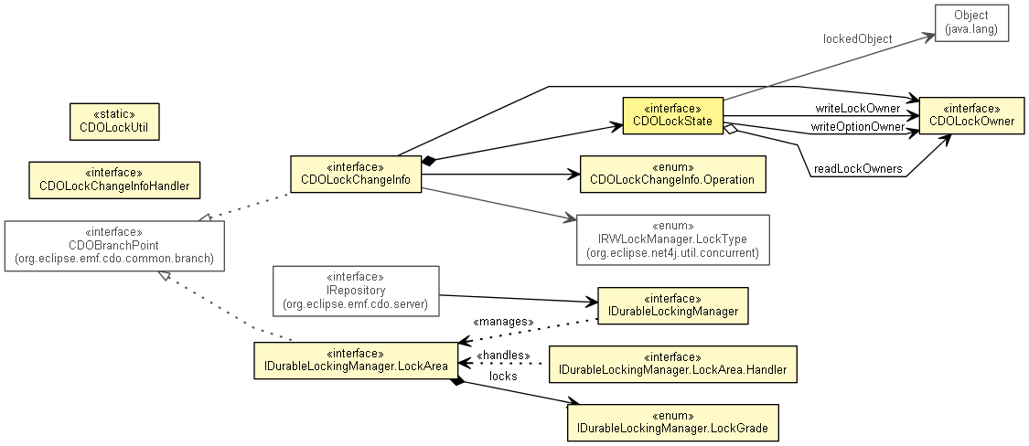
| CDOLockChangeInfo |
Represents a change in the lock state of a set of objects.
|
| CDOLockChangeInfoHandler |
A call-back interface that indicates the ability to handle
lock-change infos that
are passed from other entities. |
| CDOLockOwner |
A client-side representation of a view owning locks.
|
| CDOLockState |
A client-side representation of all the locks on a single CDOObject.
|
| IDurableLockingManager |
Manages all persistent aspects of durable CDO views such as
branch point and acquired locks. |
| IDurableLockingManager.LockArea |
Encapsulates the persistable information about a single durable CDO view like
branch point
and acquired locks. |
| IDurableLockingManager.LockArea.Handler |
A call-back interface for handling
lock area objects. |
| Class | Description |
|---|---|
| CDOLockUtil |
Various static methods that may help with classes related to CDO locks.
|
| Enum | Description |
|---|---|
| CDOLockChangeInfo.Operation |
Enumerates the possible locking operations.
|
| IDurableLockingManager.LockGrade |
Enumerates the possible combinations of read and write locks on a single CDO object.
|
| Exception | Description |
|---|---|
| IDurableLockingManager.LockAreaAlreadyExistsException |
Exception occurs when attempting to create a durable
IDurableLockingManager.LockArea that already exists. |
| IDurableLockingManager.LockAreaNotFoundException |
Thrown if a
lock area is spcified that does not exist in a CDO repository. |
Copyright (c) 2011-2014 Eike Stepper (Berlin, Germany) and others.