See: Description

| Interface | Description |
|---|---|
| CDOServerBrowser.Page |
Represents pluggable content for a
server browser. |
| CDOServerExporter.XMLConstants | |
| CDOServerImporter.Handler |
Persists the data that has been read by a
importer into a new repository. |
| ILockingManager |
Manages all persistent aspects of durable CDO views and provides for vetoable
interception of the durable view resumption
process. |
| ILockingManager.DurableViewHandler |
A call-back interface primarily intended to allow implementers to prevent the view from being opened by throwing an
exception.
|
| IMEMStore | Deprecated
Use
IMEMStore |
| IPermissionManager |
Provides the protection level of
revisions in the context of a specific user. |
| IQueryContext |
Represents the execution state of a
query in the server towards a query
handler. |
| IQueryHandler |
A query language handler that is capable of executing a
query. |
| IQueryHandlerProvider |
Provides the consumer with
query handlers that are capable of executing queries represented by specific query infos. |
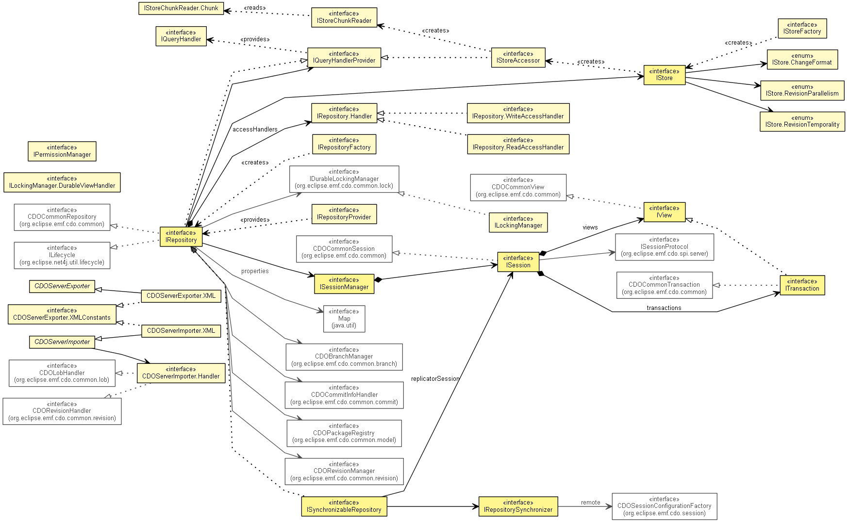
| IRepository |
A CDO repository.
|
| IRepository.Handler |
A marker interface to indicate valid arguments to
IRepository.addHandler(Handler) and
IRepository.removeHandler(Handler). |
| IRepository.Props |
Contains symbolic constants that specifiy valid keys of
repository properties. |
| IRepository.ReadAccessHandler |
Provides a way to handle revisions that are to be sent to the client.
|
| IRepository.WriteAccessHandler |
Provides a way to handle commits that are received from a client.
|
| IRepositoryFactory |
Creates CDO
repositories. |
| IRepositoryProvider |
Provides the consumer with CDO
repositories specified by their name. |
| IRepositorySynchronizer |
Synchronizes a
synchronizable repository with a master repository. |
| ISession |
The server-side representation of a client
session. |
| ISessionManager |
Manages the user
sessions of a repository. |
| IStore |
Represents the physical data storage back-end of a CDO
repository, such as a database or a file
system folder. |
| IStore.CanHandleClientAssignedIDs | |
| IStoreAccessor |
Represents a connection to a physical data storage back-end.
|
| IStoreAccessor.CommitContext |
Represents the state of a single, logical commit operation which is driven through multiple calls to several
methods on the
IStoreAccessor API. |
| IStoreAccessor.DurableLocking |
An extension interface for
store accessors that support durable locking. |
| IStoreAccessor.DurableLocking2 |
An extension interface for
store accessors that support durable locking. |
| IStoreAccessor.QueryResourcesContext |
Represents the query execution state of a
resources
query. |
| IStoreAccessor.QueryResourcesContext.ExactMatch |
Represents the query execution state of a
resources
query that is supposed to deliver one exact resource, or null. |
| IStoreAccessor.QueryXRefsContext |
Represents the query execution state of a
XRefs query. |
| IStoreAccessor.Raw |
An extension interface for
store accessors that support raw data access as needed by
repository synchronizers or server importers. |
| IStoreChunkReader |
Reads
chunks of
partially loaded lists from a physical data storage backend. |
| IStoreFactory |
Creates
stores. |
| ISynchronizableRepository |
A repository with the ability to
synchronize its content with another repository. |
| ITransaction |
The server-side representation of a client
transaction. |
| IView |
The server-side representation of a client
view. |
| Class | Description |
|---|---|
| CDOServerBrowser |
A simple HTTP server that web browsers can connect to in order to render internal server data for debugging purposes.
|
| CDOServerBrowser.AbstractPage |
An abstract base implementation of a
server browser page. |
| CDOServerBrowser.ContainerBased |
A
server browser for the repositories in a managed container. |
| CDOServerBrowser.ContainerBased.Factory |
Creates
server browsers for the repositories in a managed
container. |
| CDOServerBrowser.HistoryPage |
A
server browser page that renders commit infos. |
| CDOServerBrowser.LobsPage |
A
server browser page that renders large object infos. |
| CDOServerBrowser.LocksPage |
A
server browser page that renders the locking manager contents of a repository. |
| CDOServerBrowser.PackagesPage |
A
server browser page that renders the package registry contents of a repository. |
| CDOServerBrowser.RevisionsPage |
A
server browser page that renders revisions. |
| CDOServerBrowser.RevisionsPage.FromCache |
A
server browser page that renders the revisions in a revision cache. |
| CDOServerBrowser.RevisionsPage.FromStore | |
| CDOServerExporter<OUT> |
Exports the complete contents of a
repository in a format suitable for imports into new repositories. |
| CDOServerExporter.XML |
An
exporter that creates XML output suitable to be interpreted by an
XML importer. |
| CDOServerImporter |
Imports the complete contents of a
repository from the output created by a
exporter into a new repository. |
| CDOServerImporter.XML |
An
importer that reads and interprets XML output created by an
XML exporter. |
| CDOServerUtil |
Various static methods that may help with CDO
repositories and server-side views. |
| CDOServerUtil.RepositoryReadAccessValidator |
An abstract
read-access handler that grants or denies access to single
revisions. |
| IStoreChunkReader.Chunk |
Represents a
sublist of consecutive elements that are subject to partial
collection loading. |
| StoreThreadLocal |
Provides server-side consumers with the
store accessor that is valid in the context of a
specific session during read operations or a specific commit context during
write operations. |
| Enum | Description |
|---|---|
| IStore.ChangeFormat |
Enumerates the possible data formats a
store can accept for commit operations. |
| IStore.RevisionParallelism |
Enumerates the possible branching options a
store can accept. |
| IStore.RevisionTemporality |
Enumerates the possible history recording options a
store can accept. |
| Exception | Description |
|---|---|
| ContainmentCycleDetectedException | Deprecated
As of 4.2 no longer used in the server; replaced by
ContainmentCycleException in the client. |
| IRepository.WriteAccessHandler.TransactionValidationException |
An exception that a
IRepository.WriteAccessHandler may throw to indicate that a
transaction commit
was rejected because one or more semantic validation checks reported errors. |
| RepositoryNotFoundException |
An unchecked exception being thrown when opening a
session to a named repository that cannot be found. |
| StoreThreadLocal.NoSessionRegisteredException |
An
IllegalStateException that can be thrown from StoreThreadLocal.getSession(). |
Copyright (c) 2011-2014 Eike Stepper (Berlin, Germany) and others.