|
|||||||||
| PREV PACKAGE NEXT PACKAGE | FRAMES NO FRAMES | ||||||||

| Interface Summary | |
|---|---|
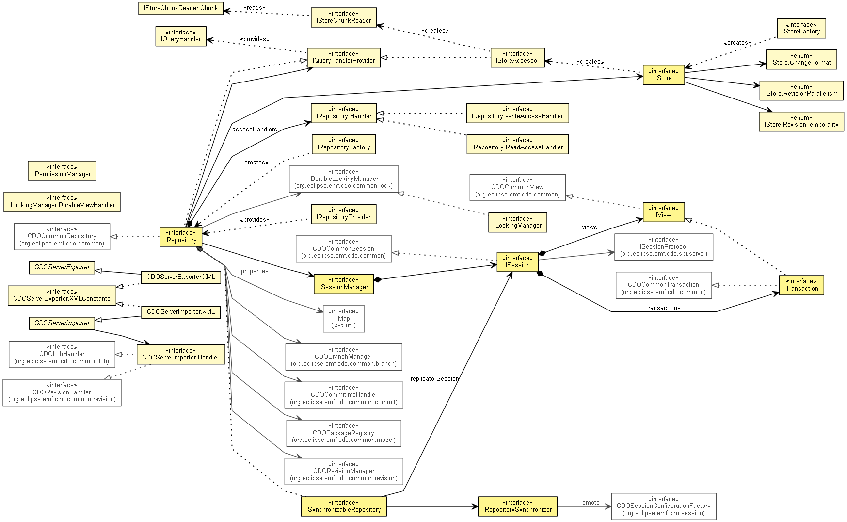
| CDOServerBrowser.Page | Represents pluggable content for a server browser. |
| CDOServerExporter.XMLConstants | XML constants being used by both exporters and importers. |
| CDOServerImporter.Handler | Persists the data that has been read by a importer into a new repository. |
| ILockingManager | Manages all persistent aspects of durable CDO views and provides for vetoable
interception of the durable view resumption
process. |
| ILockingManager.DurableViewHandler | A call-back interface primarily intended to allow implementers to prevent the view from being opened by throwing an exception. |
| IMEMStore | Deprecated. Use IMEMStore |
| IPermissionManager | Provides the protection level of revisions in the context of a specific user. |
| IQueryContext | Represents the execution state of a query in the server towards a query
handler. |
| IQueryHandler | A query language handler that is capable of executing a query. |
| IQueryHandlerProvider | Provides the consumer with query handlers that are capable of executing queries represented by specific query infos. |
| IRepository | A CDO repository. |
| IRepository.Handler | A marker interface to indicate valid arguments to IRepository.addHandler(Handler) and
IRepository.removeHandler(Handler). |
| IRepository.Props | Contains symbolic constants that specifiy valid keys of repository properties. |
| IRepository.ReadAccessHandler | Provides a way to handle revisions that are to be sent to the client. |
| IRepository.WriteAccessHandler | Provides a way to handle commits that are received from a client. |
| IRepositoryFactory | Creates CDO repositories. |
| IRepositoryProvider | Provides the consumer with CDO repositories specified by their name. |
| IRepositorySynchronizer | Synchronizes a synchronizable repository with a master repository. |
| ISession | The server-side representation of a client session. |
| ISessionManager | Manages the user sessions of a repository. |
| IStore | Represents the physical data storage back-end of a CDO repository, such as a database or a file
system folder. |
| IStore.CanHandleClientAssignedIDs | A marker interface for stores that can handle IDs assigned by a
client, typically UUIDs. |
| IStoreAccessor | Represents a connection to a physical data storage back-end. |
| IStoreAccessor.CommitContext | Represents the state of a single, logical commit operation which is driven through multiple calls to several
methods on the IStoreAccessor API. |
| IStoreAccessor.DurableLocking | An extension interface for store accessors that support durable locking. |
| IStoreAccessor.DurableLocking2 | An extension interface for store accessors that support durable locking. |
| IStoreAccessor.QueryResourcesContext | Represents the query execution state of a resources
query. |
| IStoreAccessor.QueryResourcesContext.ExactMatch | Represents the query execution state of a resources
query that is supposed to deliver one exact resource, or null. |
| IStoreAccessor.QueryXRefsContext | Represents the query execution state of a XRefs query. |
| IStoreAccessor.Raw | An extension interface for store accessors that support raw data access as needed by
repository synchronizers or server importers. |
| IStoreChunkReader | Reads chunks of
partially loaded lists from a physical data storage backend. |
| IStoreFactory | Creates stores. |
| ISynchronizableRepository | A repository with the ability to synchronize its content with another repository. |
| ITransaction | The server-side representation of a client transaction. |
| IView | The server-side representation of a client view. |
| Class Summary | |
|---|---|
| CDOServerBrowser | A simple HTTP server that web browsers can connect to in order to render internal server data for debugging purposes. |
| CDOServerBrowser.AbstractPage | An abstract base implementation of a server browser page. |
| CDOServerBrowser.ContainerBased | A server browser for the repositories in a managed container. |
| CDOServerBrowser.ContainerBased.Factory | Creates server browsers for the repositories in a managed
container. |
| CDOServerBrowser.HistoryPage | A server browser page that renders commit infos. |
| CDOServerBrowser.LobsPage | A server browser page that renders large object infos. |
| CDOServerBrowser.PackagesPage | A server browser page that renders the package registry contents of a repository. |
| CDOServerBrowser.RevisionsPage | A server browser page that renders revisions. |
| CDOServerBrowser.RevisionsPage.FromCache | A server browser page that renders the revisions in a revision cache. |
| CDOServerBrowser.RevisionsPage.FromStore | A server browser page that renders the revisions in a store. |
| CDOServerExporter<OUT> | Exports the complete contents of a repository in a format suitable for imports into new repositories. |
| CDOServerExporter.XML | An exporter that creates XML output suitable to be interpreted by an
XML importer. |
| CDOServerImporter | Imports the complete contents of a repository from the output created by a
exporter into a new repository. |
| CDOServerImporter.XML | An importer that reads and interprets XML output created by an
XML exporter. |
| CDOServerUtil | Various static methods that may help with CDO repositories and server-side views. |
| CDOServerUtil.RepositoryReadAccessValidator | An abstract read-access handler that grants or denies access to single
revisions. |
| IStoreChunkReader.Chunk | Represents a sublist of consecutive elements that are subject to partial
collection loading. |
| StoreThreadLocal | Provides server-side consumers with the store accessor that is valid in the context of a
specific session during read operations or a specific commit context during
write operations. |
| Enum Summary | |
|---|---|
| IStore.ChangeFormat | Enumerates the possible data formats a store can accept for commit operations. |
| IStore.RevisionParallelism | Enumerates the possible branching options a store can accept. |
| IStore.RevisionTemporality | Enumerates the possible history recording options a store can accept. |
| Exception Summary | |
|---|---|
| ContainmentCycleDetectedException | An unchecked exception that is thrown from concurrent commit operations if cycles in the tree containmnent structure would result. |
| RepositoryNotFoundException | An unchecked exception being thrown when opening a session to a named repository that cannot be found. |
|
|||||||||
| PREV PACKAGE NEXT PACKAGE | FRAMES NO FRAMES | ||||||||